| Sign In | Join Free | My webtextiles.com |
|
Brand Name : Chen's Liner
Model Number : DF1317
Certification : ISO 9001:2008
Place of Origin : Jiangsu, China (Mainland)
MOQ : 2 Ton/Tons
Price : According to the quantity to be ordered
Payment Terms : L/C, T/T
Supply Ability : 4500 Ton/Tons / Year
Delivery Time : It depends on quantity to be ordered
Packaging Details : Steel Pallets or Flexible Container Bags or Customized
Material : SS310
Dimension : As per drawings
Package : Steel Pallet
Label : Each Pallet
Appearance Treatment : Fettling by hand
Inspection : UT&MT
SS310 Stainless Steel Heat-resistant Castings
|
CHEMICAL COMPOSITION(%) |
||||||
|
C |
Si |
Mn |
Ni |
Cr |
P |
S |
|
≤0.15 |
≤1.50 |
≤2.00 |
19.00~22.00 |
24.00~26.00 |
≤0.045 |
≤0.030 |
MATERIAL : SS310 stainless steel casting.
DIMENSIONS: As per the drawings and our discussions.
PACKING: Packed by pallets.
LABEL: Each pallet have lable.
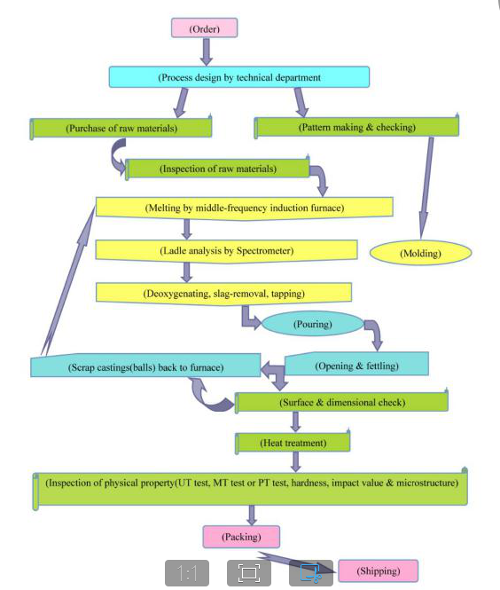
Test facilities include Spectrometer for chemical analysis, HRC table hardness tester, HBN table hardness tester, two portable hardness testers, impactor and universal material testing machine for inspection of mechanical properties, matrix microscope for metallographic examination, ultrasonic tester for ultrasonic inspection and magnetic particle tester for magnetic testing.

These facilities are used to ensure the consistent quality of products. We achieved the certificate of quality management system ISO 9001:2000. Our current capacity of finished castings is 4500 tons / year. We have a good credit of delivery of products in accordance with the contracts.
Wuxi Orient Anti-wear specialize in production of wear, heat and corrosion-resistant castings and the relevant grinding equipments. We were awarded the certificate of High New Technology Enterprise issued by Sci-tech Bureau, Jiangsu Province in 2004.
We are a Chinese specialized manufacturer of wear, heat and corrosion-resistant castings.
Our main products are ball mill liners, grinding media and wear parts for crushers.
Our products involve various kinds of materials, such as low Chrome alloy steel, middle Chrome alloy steel, high Chrome alloy steel, high chromium white iron, low chromium cast iron, Ni-hard cast iron, high Manganese steel and other heat and corrosion-resistant castings.
Our foundry has necessary production and heat treatment equipments, such as mid-frequency induction electrical furnaces, quenching and tempering furnaces, blast shot.
| Item | High Cr White Iron | High Cr Alloy Steel | High Mn Steel | Ni-hard Cast Iron |
| C | 2.4-3.2 | 1.1-2.2 | 0.9-1.3 | 2.4-3.6 |
| Si | 0.6-1.2 | 0.6-1.2 | ≤0.8 | ≤0.8 |
| Mn | 0.5-1.0 | 0.5-1.0 | 11.0-18.0 | ≤2.0 |
| Cr | 12.0-30.0 | 11.0-30.0 | 1.5-2.5 | 1.5-10 |
| S | ≤0.04 | ≤0.04 | ≤0.04 | ≤0.15 |
| P | ≤0.06 | ≤0.06 | ≤0.06 | ≤0.15 |
| Mo | 0.1-3.0 | 0.1-3.0 | ≤1.0 | ≤0.1 |
| Cu | 0.1-1.0 | 0.1-1.0 | - | - |
| Ni | 0-0.3 | 0-0.3 | - | 3.3-10 |
| Re | - | - | - | - |
| Equivalent Specification |
GB/T8263-1999 AS2027 Cr27 AS2027 CrMo 15/3 AS2027 CrMo 20/2/1 ASTM A532 Class Ⅲ Type A 25%Cr ASTM A532 Class Ⅱ Type B 15%Cr-Mo BS 4844 3E DIN1695 NFA32401 |
GB/T5680-1998 DL/T 681-1999 JIS G 5153-1999 ASTM A128 DIN GX120Mn12 AFNORZ120Mn12 |
GB/T8263-1999 AS2027/Ni-Cr1-550 AS2027/Ni-Cr2-500 AS2027/Ni-Cr4-500 AS2027/Ni-Cr4-600 AS2027/Ni-Cr4-630 ASTM A532 1-A,B,C,D ASTM A532 2-A,B,C,D,E ASTM A532 3-A |
|
| Material Type | Martensite Matrix | Austenitic Mn Steel | - | |
| Hardness | HRC≥56 | HB≤300 | HRC≥56 | |
| Impact Value | AK≥4J | AK≥80J | - | |

Our Advantages
1.Richer Experience
2.Higher Quality
3.Various products
4.Customized according to needs
5.Integrity management
|
|
SS310 Stainless Steel Heat-resistant Castings Packed By Steel Pallets 415KG Per Piece Images |